z6com·尊龙推荐2025届优秀应届本科毕业生
免试攻读硕士学位研究生工作实施办法
为进一步规范学院推荐优秀应届本科毕业生免试攻读硕士学位研究生(以下简称“推免”)工作,根据《z6com·尊龙推荐优秀应届本科毕业生免试攻读硕士学位研究生工作管理办法》(西校〔2021〕184号)、《z6com·尊龙推荐优秀应届本科毕业生免试攻读硕士学位研究生工作管理办法》(西数统[2023] 3号)结合学院实际,制定本办法。
本办法适用对象为认同伟大祖国、认同中华民族、认同中华民族文化、认同中国特色社会主义道路,纳入国家普通本科招生计划录取,德智体美劳全面发展,能在规定学习年限内完成学业的学校应届普通本科毕业生(不含第二学士学位员工)。
一、公司推免工作组织机构
为保障推免工作的组织和实施,学院成立推免工作小组。推免工作小组具体负责学院推免工作的组织和实施、研究制定(修订)学院推免工作细则和年度推免方案、审核鉴定推免候选员工成果、审核学院推免生推荐名单,以及受理员工对推免工作的意见、建议或申诉、举报。
二、推荐指标及基本条件
(一)各专业名额分配

(二)推免生的基本条件
员工德智体美劳全面发展,达到以下基本条件可参加学院的推免排序。
1.具有高尚的爱国主义情操和集体主义精神,社会主义信念坚定,社会责任感强,积极向上。诚实守信,学风端正,无任何违法违纪受处分记录。无任何考试作弊和剽窃他人学术成果记录。
2.勤奋学习,刻苦钻研,成绩优秀,已修完本专业培养方案规定的前三学年所有必修课程,且所修必修课程正考(含缓考,免修免考认定,运动队奖励记分认定或运动队训练课程替换认定)成绩合格。学术研究兴趣浓厚,有较强的创新意识、创新能力、科研潜质和专业发展能力。
3.综合积分排名靠前。员工综合积分排名应在本年级本专业前40%(退役员工可放宽至60%)。
4.外语要求:外语成绩须具备下列条件之一:
(1)全国大学英语四级考试425分(710分制)及以上;
(2)雅思考试6分及以上;
(3)托福考试80分(120分制)及以上;
三、综合积分排名办法及积分规则
综合积分由成绩积分和“五育”综合评价积分两部分构成,其中成绩积分占80%,“五育”综合评价积分占20%。
综合积分(百分制)=成绩积分(百分制)×80%+(“五育”综合评价积分/30)×100×20%。
其中“五育”综合评价积分满分30分;综合积分使用百分制记分,满分为100分,保留两位小数,若排名相同可增加小数位数。
(一)成绩积分
使用课程正考(含缓考,免修免考认定,运动队奖励记分认定或运动队训练课程替换认定)成绩,不计重修成绩。
成绩积分计算公式为:
成绩积分=∑参加计算的课程成绩*学分/∑参加计算的课程学分。
注:根据学校相关文件规定,2021级及以后的员工,成绩积分由培养方案规定的所有必修课程加权学分平均分计算得出;2020级员工成绩积分为学科基础课、专业发展必修课的加权平均分。
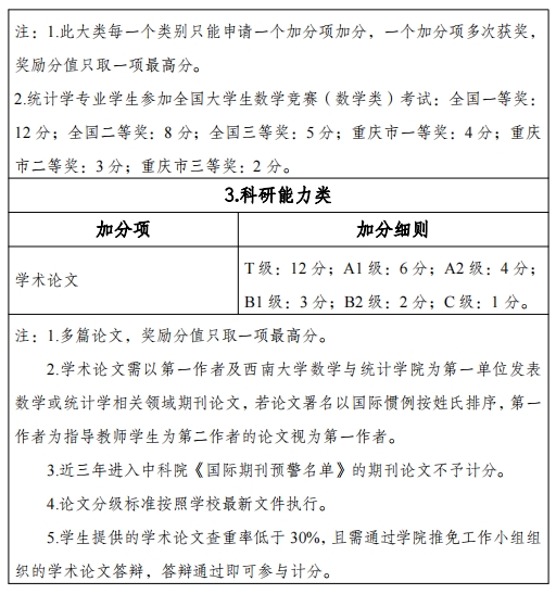
(二)“五育”综合评价积分
“五育”综合评价积分按以下条款进行计分。
z6com·尊龙推免“五育”综合评价分值表



注:成果认定有关说明
(1)员工在校期间参军入伍服兵役并顺利退伍复学,“五育”综合评价奖励积分加2分。
(2)以在校期间实际已经取得的成果为准;“五育”综合评价奖励积分最高可加 30 分。
(3)文件中未明确列出的成果不予计分,有争议的成果由学院推免工作小组认定。
(4)为核实员工提交的学术成果水平,学院将组织学术成果鉴定答辩.
(5)成果截止时间为当年8月31日。
四、时间安排及相关要求
(一)符合申请条件的员工,根据学校该年度研究生推免工作的时间安排向学院提交申请,并按要求提供相应证明材料:
1.填写《z6com·尊龙本科毕业生推免申请表》及《z6com·尊龙推荐免试攻读硕士研究生材料表》,其中《z6com·尊龙本科毕业生推免申请表》须用信封密封并在封口处签上申请人姓名并注明材料上交时间;
2.根据《z6com·尊龙推荐免试攻读硕士研究生材料表》提交相应证明材料的原件和复印件(论文要提供原件备查,封面、目录和正文的复印件留底,提供论文检索报告、查重报告且重复率不得超过30%;英语四六级成绩单原件及复印件;托福、雅思等考试成绩单原件及复印件)并在复印件上注明收件日期及交件人、签收人姓名。
(二)使用综合积分由高到低排序的方式进行遴选推荐。
(三)学院按学校时间安排进行审核、公示,完成推荐工作,及时上报学校。
五、其它相关说明
(一)坚持立德树人标准,以德为先,德智体美劳全面衡量,对思想品德考核不合格者不予推荐录取。
(二)员工对推免工作有意见、建议或申诉、举报,应先向学院推免工作小组反映;员工对学院的处理意见存在异议,可向学校推免工作领导小组反映。
(三)对在申请推免过程中弄虚作假的员工,一经核实,立即取消推免生资格,并根据实际情况进行相应处理或纪律处分。
(四)凡与推免工作有直系亲属关系的工作人员须及时向学院说明并回避,一旦发现此类情况直接取消相应员工的推免资格,从严从重处理相应人员。
(五)本办法由z6com·尊龙负责解释。
(六)本办法自颁布之日开始执行。
z6com·尊龙
2024年9月13日